| 信息索引號 | 01404053X/2019-05161 | 生成日期 | 2019-08-05 | 公開日期 | 2019-08-09 |
| 文件編號 | 公開時限 | 長期公開 | 發布機構 | 無錫市衛生健康委員會 | |
| 公開形式 | 網站、文件、政府公報 | 公開方式 | 主動公開 | 公開范圍 | 面向社會 |
| 有效期 | 長期 | 公開程序 | 部門內部審核后公開 | 體裁 | 其他 |
| 主題(一級) | 衛生、體育 | 主題(二級) | 衛生 | 關鍵詞 | 醫院,中醫,醫療,文件,通知 |
| 效力狀況 | 有效 | 文件下載 | |||
| 內容概述 | 關于印發《無錫市醫療聯合體建設無錫市醫療聯合體建設規劃》的通知 各市(縣)區衛生健康委、新吳區民政衛健局、無錫經開區社事局,委各直屬單位,在錫省屬醫療衛生單位,無錫市太湖醫院: 為進一步推進我市醫療聯合體規范有序建設,結合我市醫療資源布局調整優化,我委制定了《無錫市醫療聯合體建設規劃》,現印發給你們 | ||||
關于印發《無錫市醫療聯合體建設規劃》的通知
各市(縣)區衛生健康委、新吳區民政衛健局、無錫經開區社事局,委各直屬單位,在錫省屬醫療衛生單位,無錫市太湖醫院:
為進一步推進我市醫療聯合體規范有序建設,結合我市醫療資源布局調整優化,我委制定了《無錫市醫療聯合體建設規劃》,現印發給你們,請認真貫徹執行。
無錫市衛生健康委員會
2019年8月5日
(此件公開發布)
無錫市醫療聯合體建設規劃
為落實“強基層、?;?、建機制”的醫改原則,積極構建“基層首診、雙向轉診、急慢分治、上下聯動”的分級診療制度,全面推進健康無錫建設,依據《國務院辦公廳關于推進醫療聯合體建設和發展的指導意見》(國辦發〔2017〕32號)、江蘇省醫改辦《關于印發進一步推進醫療聯合體建設和發展的實施意見的通知》(蘇醫改辦發〔2017〕15號)等文件要求,根據《江蘇省醫療聯合體建設規劃》(蘇衛醫政〔2019〕17號)、《無錫市區域衛生規劃(2017—2020年)》(錫政辦發〔2017〕248號)、《無錫市市區醫療機構設置規劃(2017—2020年)》(錫政辦發〔2018〕139號)等文件,結合我市實際制定本規劃。
一、建設狀況
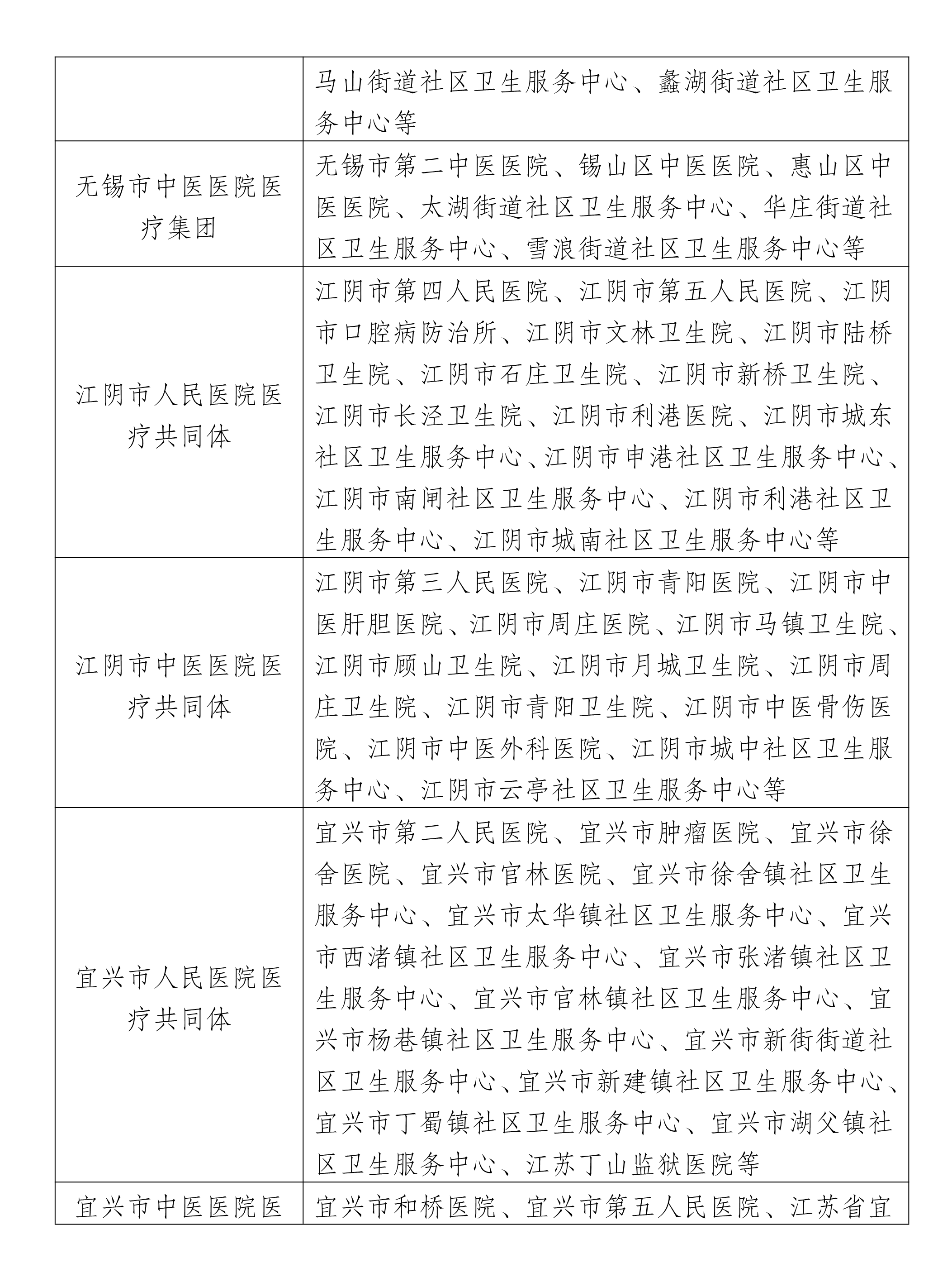
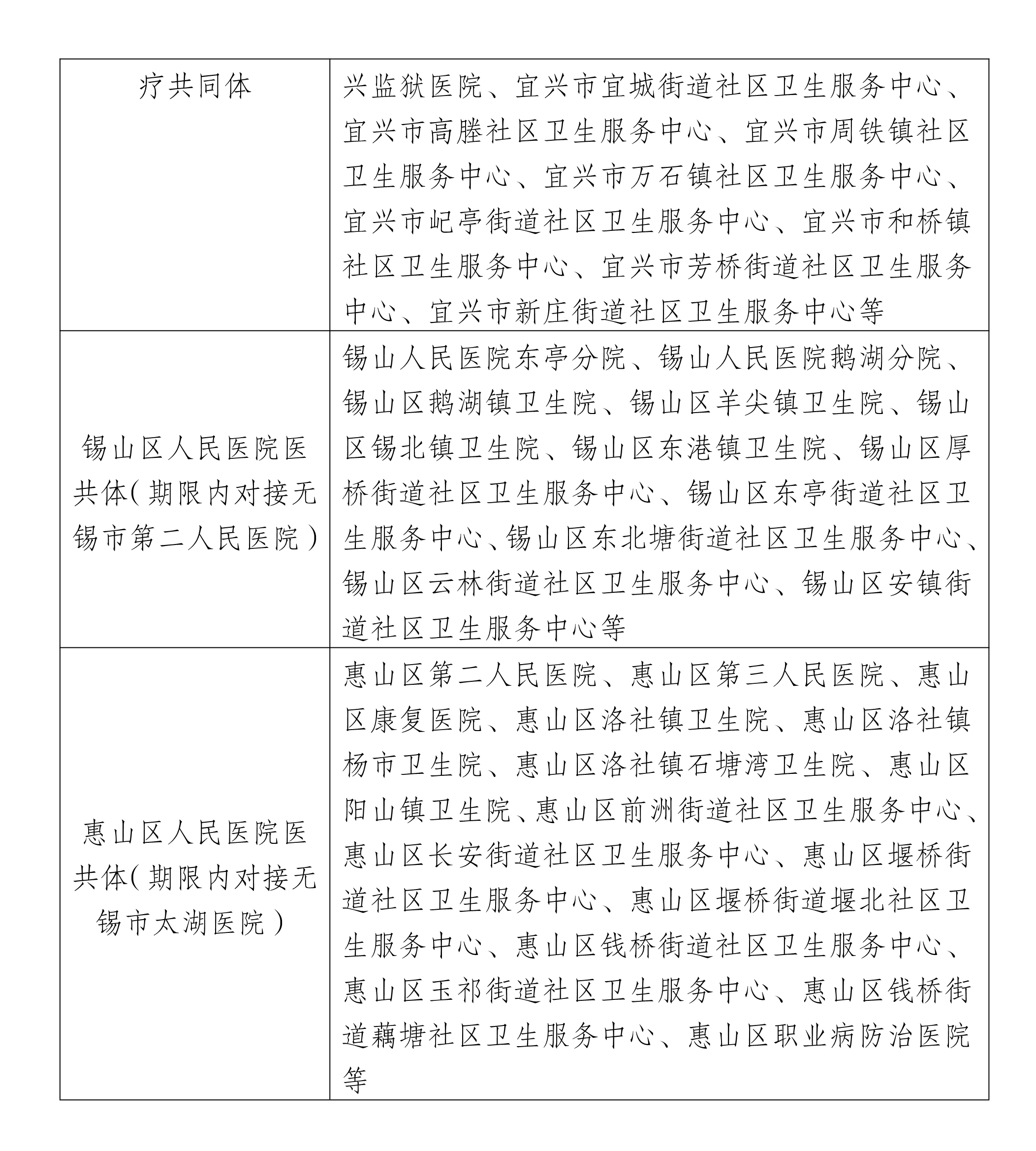
我市從2014年起開展醫療聯合體(含醫療集團、醫療共同體、??漆t療聯盟,以下簡稱“醫聯體”)建設分類試點,先后組建了3種類型的醫聯體:在城區組建了6個以三級醫院為龍頭,聯合城區二級醫院及轄區社區衛生服務中心的醫療集團;在縣級市和涉農區組建了5個縣鄉村一體化的醫療共同體;在??祁I域組建了婦產科、精神科、康復科、兒科、眼科、感染性疾病科等6個??漆t療聯盟。此外,我市還探索跨區域醫聯體建設,成立了中日友好醫院—無錫市人民醫院呼吸??漆t聯體。2017年下半年起,我市開始緊密型醫聯體試點,先后建成了市人民醫院-金匱街道社區衛生服務中心、市二院-江海街道社區衛生服務中心、市人民醫院-新安社區衛生服務中心3個緊密型醫聯體。截至目前,全市共建成醫聯體18家。
二、指導思想
以習近平新時代中國特色社會主義思想為指導,全面貫徹落實黨的十九大精神,按照健康中國戰略部署,堅持以人民為中心,以問題和需求為導向,深化供給側結構性改革,以規劃為統領,以緊密型醫聯體建設為核心,以實現醫聯體網格化管理為關鍵,以“強基層”和“上下聯動”為目標,進一步完善不同級別、不同類別醫療機構功能定位和分工協作機制,健全醫聯體管理體制、運行機制和激勵機制,加快構建分級診療制度,促進我市衛生健康事業高質量發展走在前列。
三、規劃原則
(一)政府主導、分區包段。落實政府規劃、指導、協調、監管、宣傳等職能,由市、縣(區)兩級政府主導,劃分網格,每個網格由一個城市醫療集團或縣域醫共體負責,政府舉辦的醫療機構全部加入醫聯體建設,根據區域醫療資源結構布局和群眾健康需求,按照區域就近、全域覆蓋、業務相關、優勢互補、持續發展等要求組建醫聯體。
(二)分工協作,防治結合。堅持以人民健康為中心,根據各級各類醫療機構功能定位,建立由龍頭醫院負總責、各級各類醫療機構分工協作機制,推進防治結合,市或縣(區)級公立醫院主動承擔預防工作責任,為網格內居民提供預防保健服務。
(三)以上帶下、分級診療。全力推進三級公立醫院優質資源優勢下沉,切實發揮其龍頭醫院“傳幫帶”作用,提升基層醫療衛生機構服務能力水平,強化基層機構居民健康“守門人”作用,方便群眾就近高效就醫。強化縣(區)級醫院在分級診療、雙向轉診中的樞紐作用,鼓勵其優質資源下沉。研究制定???、專病分級診療規范,完善分級診療制度,加快形成“基層首診,雙向轉診,急慢分治,上下聯動”的分級診療格局。
(四)加強監管、提升質量。加強行業監管,把對單一醫療機構的醫療質量監管轉變為對醫聯體的監管,完善醫聯體績效考核制度和體系。龍頭醫院承擔醫聯體內部管理責任,盡快實現醫聯體區域內醫療質量同質化管理,提升醫療質量和服務水平同質化。
四、主要目標
全面推行多種類型的醫聯體建設,城市醫療集團及縣域醫共體應當有康復、護理、安寧療護醫療機構加入,為患者提供接續服務,鼓勵有條件的民營醫療機構加入醫聯體。進一步明確各級各類醫療機構的功能定位,醫聯體各成員單位根據功能定位明確工作職責和邊界,在醫聯體內形成分工明確的協作機制,推進分級診療制度建設。完善醫聯體信息化建設,實現醫聯體各成員單位之間的信息共享及互聯互通,暢通雙向轉診綠色通道,穩步提升基層醫療機構醫療服務量占比。落實醫聯體配套政策,制定醫聯體章程,完善醫聯體內部運行機制,確保醫聯體工作有章可循。至2020年底,實現全市各醫聯體的健康、有序、規范運行;縣域內就診率不低于90%;基層醫療衛生機構上轉病人例數增幅每年不超過10%,由二、三級醫院向基層醫療衛生機構、接續性醫療機構下轉病人例數增幅每年不低于20%;醫聯體、醫共體龍頭醫院慢性病門診量降幅每年不少于10%、平均住院日較2018年下降不少于1天。
五、具體舉措
(一)調整現有醫聯體布局,實施分片區網格化管理。根據我市區域調整和醫療資源布局優化調整,調整現有醫聯體布局,各市屬三級綜合醫院(含市中醫醫院)牽頭組建醫療集團,各市屬??漆t院牽頭組建??漆t療聯盟,江陰市、宜興市、錫山區、惠山區在各自轄區內組建醫共體,所有政府辦醫療機構全部納入(具體見附件)。錫山區人民醫院轉設成三級綜合醫院前,錫山區醫共體與無錫市第二人民醫院對接;惠山區人民醫院轉設成三級綜合醫院前,惠山區醫共體與無錫市太湖醫院(904醫院)對接;梁溪區中醫醫院、新吳區中醫醫院執業登記后,調整納入市中醫醫院醫療集團。鼓勵各省、市級臨床重點??茽款^成立相應??频膶?漆t療聯盟。
(二)制定醫聯體章程,推進緊密型醫聯體。根據已出臺的《關于加快推進緊密型醫聯體建設試點工作的通知》(蘇衛醫政〔2018〕54號)、《關于進一步開展緊密型醫聯體試點建設的指導意見》(錫衛醫〔2017〕55號)等文件精神,所有醫聯體均應在今年制定醫聯體章程,成立理事會并建立辦事機構,同時在醫聯體(??漆t療聯盟除外)內部全面推進緊密型醫聯體建設,完善內部管理體制,重點在行政、業務、信息、財務、后勤等統一管理方面取得實效。
(三)加強信息系統建設,強化醫聯體績效考核。到2020年,完善醫聯體相關信息平臺基本功能,實現與人口健康信息平臺之間的互聯互通,并在各醫聯體成員單位中推廣使用,同時加強信息安全保障體系建設。市級衛生健康行政部門根據《關于印發江蘇省醫療聯合體綜合績效考核工作實施方案(試行)的通知》(蘇衛醫政〔2018〕70號)、《2018年醫聯體考核評分細則》及《2018年??漆t療聯盟考核評分細則》(錫衛醫〔2018〕59號)對各醫聯體進行督查考評,并將結果與年終考核掛鉤。
六、組織實施
(一)加強政府領導。醫聯體建設始終堅持政府辦醫本質,堅持公益性,堅持分類指導、分級管理。注重醫聯體在城鄉、區域的合理配置,增強醫聯體分布的合理性和均衡性。
(二)完善部門協作。醫聯體建設需聯合發改、財政、人社、編制、醫保等部門共同參與,完善長效運行機制和保障機制,推行基層補償機制改革,加強績效評估,積極穩妥推進醫療服務價格改革,創新人才培養、引進、流動等人事薪酬政策,深化醫保支付方式改革。
(三)嚴格監督考評。強化對規劃實施的監督評價,將醫聯體建設納入各地衛生健康部門、各公立醫療機構的年度目標考核體系。建立健全嚴格的規劃監測評價體系、評價辦法,探索建立醫聯體建設的第三方評估機制,對全市醫聯體建設規劃執行情況開展專題評估,及時發現存在問題,研究解決對策,并注重對評估結果的運用。
(四)強化宣傳培訓。各地各單位要開展醫療機構管理人員和醫務人員的政策培訓,進一步統一思想、達成共識。要充分發揮各類媒體的作用,加強對分級診療和醫聯體建設的宣傳,提高社會認可度和支持度,引導群眾改變就醫習慣,逐步形成有序就醫格局。
《關于加快推進區域醫療聯合體建設工作的通知》(錫衛醫〔2015〕60號)中《各醫聯體與社區衛生服務中心對應表》的對應關系廢止。
附件:無錫市醫療體結對關系表


